注意:访问本站需要Cookie和JavaScript支持!请设置您的浏览器! 打开购物车 查看留言付款方式联系我们
初中电子 单片机教材一 单片机教材二
搜索上次看见的商品或文章:
商品名、介绍 文章名、内容
首页 电子入门 学单片机 免费资源 下载中心 商品列表 象棋在线 在线绘图 加盟五一 加入收藏 设为首页
 商品分类
※ 电子制作套件 ※
入门初学套件· 单片机应用套件
无线对讲话筒· 数字钟数字电路
收音功放套件· 功放套件
电话门铃电平· 万用表电源
LED节能灯套件· 遥控开关报警
竞赛实训设计· 传感器类套件
贴片练习套件· 显示屏套件
※ 电子实验套件 ※
单片机编程器· 初学实验套件
单片机产品· 实验板元件
LCD模块下载· 面包板
※ 电子工具 ※
仪器仪表· 电钻/钻头
焊接固定· 镊钳螺丝刀
工具套装· 元件盒胶袋
※ 电子电路板 ※
万能线路板· 感光敷铜板
收音功放成品· 其它成品板
单片机类光板· 印刷电路光板
※ 电子元器件 ※
电阻· 电容
电位器可调电阻· 二极管
三极管· 发光二极管
可控硅· 场效应管
电感线圈· 晶振滤波器
蜂鸣压垫片· 保险管灯泡
数码管点阵· 继电器干簧管
※ 贴片元器件 ※
贴片二极管· 贴片电阻/容
贴片三极管· 贴片常用IC
贴片40/74系· 贴片电感开关
贴片单片机·
※ 五金塑胶线材 ※
开关· IC插座
插头插座· 杜邦插接件
旋钮· 热缩管
电动机· 电子导线
连接线· 散热片
螺丝弹簧· 电池盒扣
电子制作盒·
※ 集成电路IC ※
单片机芯片· CD40系列IC
配单片机IC· 74LS系列IC
74HC系列IC· 运放耦合器
收发功放IC· 电源稳压IC
音乐动物IC· LED芯片
※ 模组传感器 ※
特色传感模块· 无线模块开关
传感测试探头· 气温湿传感器
※ 日常电子产品 ※
电源变压器· 图书管资料
功放收音机· 其它产品
喇叭· 音响炮筒
※ 特价电子 ※
新品优惠· 特价商品
库存回收· 停止供货
当前位置: 首页 >>> 【图片版】 【图文版】 【文字版

注:为了提高网速,图片可能被压缩! 图片仅供参考!
LM317可调电源套件
商城价格:¥4.50 元  免费注册有礼送
贵宾价格:¥3.83 元  加入贵宾更优惠
单件重量:30 克(仅供参考,包装重量另计)
  货源充足 支持零售   加入收藏  我要评论
点这里将商品放入购物车 

如果您喜欢该商品,您可以放入购物车!当您选好商品后,您可以留下您的地址和电话并提交订单,本站会按顺序处理!

请您放心,提交订单并不表示必需购买。 提交订单仅仅是信息交流的一种方法,仅仅只代表了您临时的潜在需求,您完全可以决定不购买,并且不需要任何理由。

注:本站图片仅供参考!因各种原因,图片与实物不一定相符,不便之处敬请谅解!我们会尽快改良!

LM317 是三端可调正稳压器集成电路;LM317 的输出电压范围是 1.25V—37V(本套件设计输出电压范围是 1.25V—12V),负载电流最大为 1.5A。它的使用非常简单,仅需两个外接电阻来设置输出电压。此外它的线性调整率和负载调整率也比标准的固定稳压器好。LM317 内置有过载保护、安全区保护等多种保护电路。

为保证稳压器的输出性能,R应小于240欧姆。改变RP阻值即可调整稳压电压值。D5,D6用于保护LM317。

输出电压计算公式:Uo=(1+RP/R)*1.25
电路工作原理:

    220V的交流电从插头经送到变压器的初级线圈,并从次级线圈感应出经约9V的交流电压送到4个二极管。二极管在电路中的符号有短线的一端称为它的负极(或阴极),有三角前进标志的一端称为它的正极(或阳极)。的基本作用是只允许电流从它的正极流向它的负极(即只能按三角标示的方向流动),而不允许从负极流向正极。我们知道,交流电的特点是方向和电压大小一直随时间变化,用通俗的话说,它的正负极是不固定的。但是对照图1来看,不管从变压器中出来的两根线中那根电压高,电流都能而且只能由D3或D4流入右边的电路,由D1或D2流回去。这样,从右边的电路来看,正极永远都是D3和D4连接的那一端,负极永远是D1和D2连接的那一端。这便是二极管整流的原理。二极管把把交流电方向变化的问题解决了,但是它的电压大小还在变化。而电容器有可以存储电能的特性,正好可以用来解决这个问题。在电压较高时向电容器中充电,电压较低时便由电容器向电路供电。这个过程叫作滤波。图中的C1便是用来完成这个工作的。

经过C1滤波后的比较稳定的直流电送到三端稳压集成电路LM317T的Vin端(3脚)。LM317T是一种这样的器件:由Vin端给它提供工作电压以后,它便可以保持其 Vout端(2脚)比其ADJ端(1脚)的电压高1.25V。因此,我们只需要用极小的电流来调整ADJ端的电压,便可在 Vout端得到比较大的电流输出,并且电压比ADJ端高出恒定的1.25V。我们还可以通过调整PR1的抽头位置来改变输出电压-反正LM317T会保证接入ADJ端和 Vout端的那部分电阻上的电压为1.25V!所以,可以想到:当抽头向上滑动时,输出电压将会升高!

   图中C2的作用是对LM317T 1脚的电压进行小小的滤波,以提高输出电压的质量。图中D5的作用是当有意外情况使得LM317T的3脚电压比2脚电压还低的时候防止从C3上有电流倒灌入LM317T引起其损坏

  元件的选择都有弹性。IC选用LM317T或与其功能相同的其它型号(如KA317等,可向售货员咨询)。变压器可以选择一般常见的9-12V的小型变压器,二极管选1N4001-1N4007均可。C1选择耐压大于16V、容量470-2200μF的电解电容均可。值得注意的是C2的容量表示法:前两位数表示容量的两位有效数字,第三位表示倍率。如果第三位数字为N,则它的容量为前两位数字乘以10的N次方,单位为PF。如C2的容量为10×104=100000PF=0.1μF。C2选用普通的磁片电容即可。C3的选择类似于C1。电阻选用1/8W的小型电阻

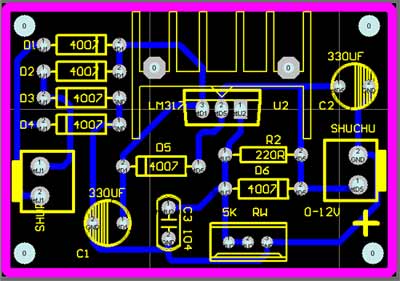
PCB安装图如下所示:

制作过程:

   电路并不复杂,只要按照原理图去装配,一般不会有什么问题。装配时要注意的是二极管的极性,拿1N400X系列的二极管来说,标有白色色环的一端是它的负极。还有电解电容的极性,新买来的电解电容,它的两个引脚是不一样长的。较长的一端是它的正极,也可以从柱体上的印刷标志来区分,一般在负极对应的一则标有“-”号。装配时,可以制作一块小的线路板,也可以直接用元件搭接。LM317因工作电流较小,可以不加散热片。装好后再检查一遍,无误后接通电源。这时用万用表测量C1两端,应有11V左右的电压,再测C3两端,应有2-7V的电压。再调节PR1,C3两端的电压应该能够改变,调到你所需要的电压即可。输出端可以接一根十字插头线,以便与随身听等用电器相连

装好的成品如下图所示:

带变压带表头的图片如下:



查看和发表评论
管理员一般会在8-48小时内回复,会删除无意义的留言以及重复留言,请保证留言标题清晰,内容明确!
1、评论不代表本站观点。 另外,即使是本站原创作品,本站也不保证内容绝对正确。
2、如果您拥有本文版权,并且不想在此处发表,请书面通知本站立即删除并且向您公开道歉!

2010年优惠大酬宾:凡在本商城免费注册并且提交订单购买商品者,本站都会例行赠送《电脑钻孔的万能线路板一》一块! 查看详情
本站协议 | 版权信息 |  关于我们 |  本站地图 |  营业执照 |  发票说明 |  付款方式 |  联系方式
深圳市宝安区西乡五壹电子商行——粤ICP备16073394号-1;地址:深圳西乡河西四坊183号;邮编:518102
E-mail:51dz$163.com($改为@);Tel:(0755)27947428
工作时间:9:30-12:00和13:30-17:30和18:30-20:30,无人接听时可以再打手机13537585389